并带来超过百万元的收益
作者:艾佛森贝博ballbet官网 日期:2026-02-06 浏览: 来源:艾弗森ballbet近日,据国家企业信用信息公示系统显示,江苏原生密码化妆品有限公司(以下简称“江苏原生密码化妆品公司”)及江苏原生密码生物科技有限公司(以下简称“江苏原生密码生物公司”)因“
值得关注的是,上述两家公司分别是美妆品牌原生密码在京东与抖音平台的官方店铺认证主体。
作为于2022年成立的抖音“白牌”,原生密码2024年全年GMV飙升至7亿,2025年有望突破10亿元。
作为“原生密码”在两大主流电商平台的官方经营主体,上述两家公司竟相继因“失联”被列入经营异常名录。这无疑为这个高歌猛进的品牌刻下了一道警示。
据国家企业信用信息公示系统显示,江苏原生密码化妆品公司成立于2022年7月,注册资本1000万元,系江苏原生密码生物公司的全资子公司。
公开信息显示,最近一次迁址发生在2025年3月7日,该公司从江苏省宿迁市泗洪县迁至徐州市沛县,登记机关也相应由泗洪县行政审批局变更为沛县行政审批局。
而在此之前约一年,即2024年3月28日,江苏原生密码化妆品公司已完成过一次地址迁移,从徐州市新沂市迁至宿迁市泗洪县。此次搬迁同时伴随着企业名称变更,由原名“徐州原生密码化妆品有限公司”改为现名。
另据国家企业信用信息公示系统显示,去年12月26日,因通过登记的住所或经营场所无法联系,江苏原生密码化妆品公司已被沛县市场监督管理局列入经营异常名录。

此外,今年1月26日,该公司还被江苏省宿迁市泗洪县人民法院强制执行,执行标的为1.1万元。
而其母公司江苏原生密码生物公司也在去年12月25日因同样原因被江苏省徐州市沛县市场监督管理局列入经营异常名录。该公司成立于2022年,注册资本100万元。

据美妆产业圈调查,江苏原生密码化妆品公司和江苏原生密码生物公司,分别是抖音“白牌”原生密码在京东与抖音平台的官方店铺认证主体。
接连两家关联公司“失联”异常,叠加法院强制执行与频繁的地址迁徙,共同拼凑出原生密码在光鲜电商页面之外的另一幅图景。
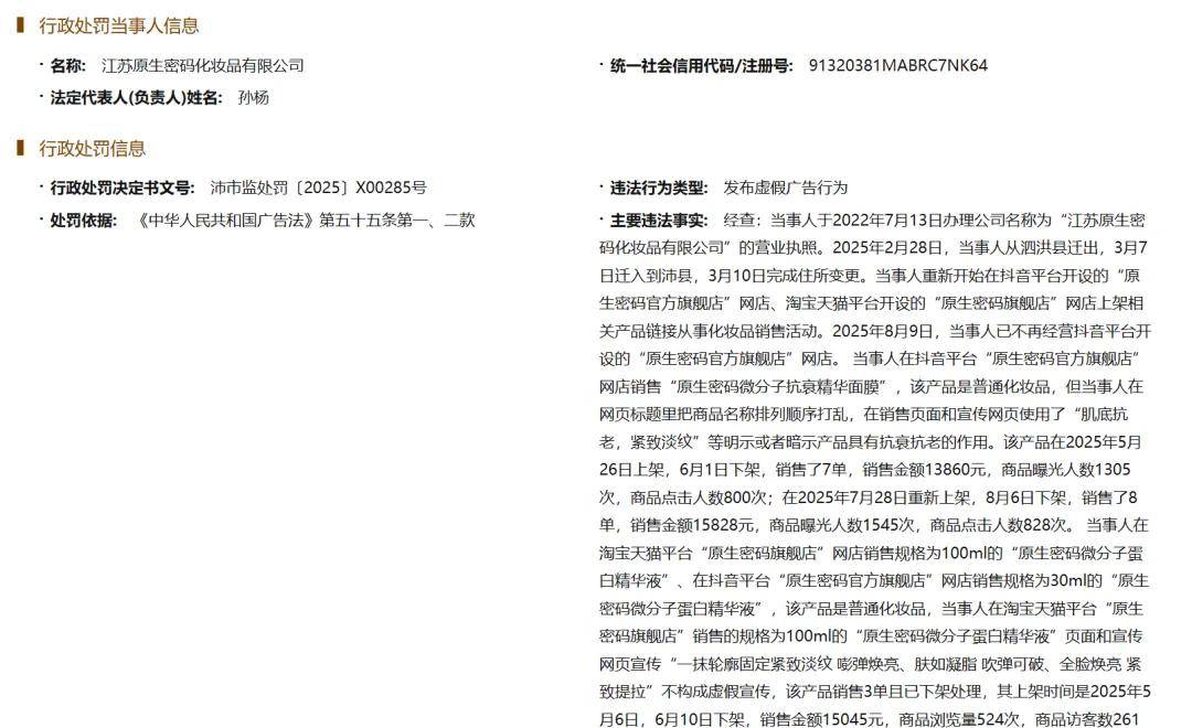
根据2025年11月20日发布的沛市监处罚〔2025〕X00285号行政处罚决定书显示,该公司于2025年迁址至沛县后,在其运营的抖音“原生密码官方旗舰店”和天猫“原生密码旗舰店”中,对多款普通化妆品进行了不当宣传。

调查发现,江苏原生密码化妆品公司在销售“原生密码微分子抗衰精华面膜”“原生密码肌底抗衰眼霜”“原生密码肌底抗老面膜”“原生密码逆时光洁颜霜”等产品时,在商品标题、详情页或宣传文案中使用“肌底抗老,紧致淡纹”“抗衰、抗初老”“根源淡化皱纹改善松弛下垂”“养肤抗老”等表述,明示或暗示产品具备抗衰老、抗皱等特殊功效。
对此,江苏省徐州市沛县市场监督管理局认定,上述产品均属普通化妆品,并不具备所宣称的“抗衰”“抗老”等特殊化妆品功效,已构成对商品性能、功能作虚假或引人误解的商业宣传。最终,江苏原生密码化妆品公司被处以4万元罚款。
据公开资料显示,原生密码是一个成立于2022年的抖音白牌,母公司为广州无添加主义化妆品有限公司(下称“无添加主义公司”)。
在创立原生密码之前,他于2015年前后创办了无添加护肤品牌名膜壹号,主要经营面膜等护肤品。2022年,他抓住抖音白牌的流量红利,创立原生密码,主打微分子透皮抗衰面膜等产品。
第三方平台不完全统计显示,该品牌2023年GMV已突破亿元;2024年全年GMV飙升至7亿元以上,同比增长超过500%;2025年上半年仍保持约50%的同比增速,GMV接近5亿元,全年GMV有望突破10亿元。
美妆产业圈在原生密码抖音旗舰店注意到,原生密码销量最好的产品为胶原炮面膜,2盒/1980,截至目前已售出32.2万件。
“我不卷低价,因为便宜东西除了便宜一无是处。”喻君在去年接受媒体采访时曾表示,“很多人认为我们品牌的消费者是低认知、容易被骗的富婆,但恰恰相反,我们卖得最好的地区是上海和北京,购买者恰恰是认知度很高的一批消费者。”
在营销层面,喻君擅长通过“当众喝面膜液”等硬核方式建立消费者对产品安全性的信任。
据公开报道,喻君在首次创业时就曾凭借7000元的报纸广告打开销路,并带来超过百万元的收益。他尤其擅长与女性消费者沟通,此前在日本发布会上喝下面膜液以证明产品“无添加”,便是一个典型案例。
研发方面,公开资料显示,2017年至2024年期间,无添加主义公司的专利申请量分别为13、26、24、12、8、10、3、4项,专利授权量分别为4、3、6、15、16、5、2、3项,科技创新总含量为41.94T。
此外,2022年至2024年,无添加主义公司曾先后获得国家级高新技术企业、区县级瞪羚企业、国家级科技型中小企业等认证,不过目前这些资质均已到期,仅省级专精特新中小企业认证仍在有效期内。
喻君曾在采访中表示,“我认为每一个奢侈品大牌,最初都是一个优秀的白牌。我的目标不是为了挣钱,而是想打造一个具有国际竞争力、甚至遥遥领先的国际奢侈品牌……中国有茅台,那我们能否成为中国面膜界的茅台?”
诚然,GMV冲向10亿是灿烂的里程碑,但防范品牌关联方的合规风险与行政处罚,同样是必须夯实的安全底座。忽视后者,前者越高,摔落时的回响就越深刻。返回搜狐,查看更多
